螺杆式空压机和活塞式空压机可以说是目前空压机市场上占有率最高的两款机型。较早使用的基本都是活塞式空压机,近年来螺杆式空压机逐渐替代活塞式空压机,成为空压机市场上的主流。那么两者相比,有何优缺点呢?

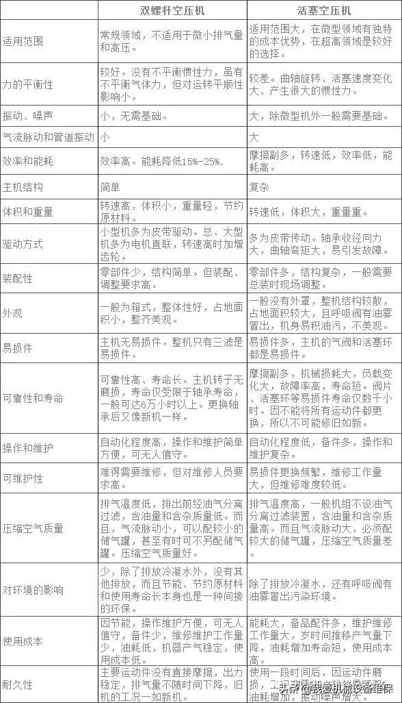
1.螺杆式和活塞空压机详细对比

2.螺杆空压机12类常见故障原因
1、机组排气温度高(超过设定110℃),空压机自行跳闸
1)机组润滑油量不足(停车时从油视镜中能看到低于油刻度绿区);
2)环境温度超过所规定的范围(38℃);
3)油冷却器散热翅片被灰尘堵塞,需从里往外吹;
4)润滑油规格不正确;
5)热控制阀故障;
6)进口空气滤清器脏;
7)油过滤器芯堵塞;
8)冷却风扇故障;
9)排风管道不畅通或排风阻力(背压)大;
10)温度传感器故障(控制机组)。

2、空压机排气温度低于正常值(低于75℃)
1)冷却水量太大;
2)环境温度低;
3)无负荷太久;
4)温度传感器显示有偏差;
5)热控制阀故障,始终处于打开位置。
3、机组油耗大,润滑油添加周期短或出口压缩空气含油量大;
1)润滑油太多,停车时油面高于油刻度绿区,运作时油位应不高于油刻度的一半;
2)回油管堵塞;
3)机组运行时排气压力太低;
4)进气阀止回阀功能故障;
5)油细分离滤芯破损;
6)冷却油系统泄漏;
7)油气桶出口压力维持阀弹簧疲劳;
8)回油管止回阀故障;
9)润滑油规格错误。
4、机组压缩气量低于设计值,出口压力低
1)进口空气过滤器堵塞;
2)进气阀动作不良,加载阀内部膜片或电磁阀坏;
3)出口压力维持阀动作不良;
4)油细分离滤芯堵塞;
5)压力泄放阀泄漏;
6)进气比例阀设置有误;
7)传到皮带松动;
8)实际用气量大于机组输出气量;
9)压力传感器故障(控制机组)。
5、机组排气压力过高
1)进气阀故障;
2)进口加载电磁阀故障;
3)压力设置太高;
4)压力传感器故障(控制机组);
5)压力表故障(继电器控制机组);
6)压力开关故障(继电器控制机组)。
6、机组无法启动(电气故障)
1)保险丝熔断;
2)主电机保护继电器动作;
3)启动继电器故障;
4)欠相保护继电器动作;
5)启动按钮接触不良,接线松开;
6)电压太低;
7)电动机故障;
8)机体故障;
9)无电源输入控制机组;
10)控制器故障,压力和温度传感器断线。
7、机组启动时电流大,压缩机自行跳闸(电气故障)
1)输入电压太低;
2)排气压力太高,超过额定压力;
3)润滑油规格错误;
4)油细分离滤芯堵塞;
5)主机故障;
6)主电机故障;
7)星星——三角转换间隔时间太短(应为10~12秒);
8)进气阀故障(开启度太大或卡死处于打开位置);
9)接线松动;
10)TR时间继电器坏(继电器控制机组)。
8、主机运转电流低于正常值
1)空气消耗量大(出口压力始终在设定值以下运转);
2)进口空气滤清器堵塞,导致主机低负荷运转;
3)进气阀动作不良,伺服汽缸内部膜片损坏或电磁阀坏,导致进口阀未全开。
9、主机无法全载运转
1)三向电磁阀故障;
2)智能控制器故障;
3)进气阀动作不良;
4)进气阀伺服器气缸膜片破裂;
5)压力维持阀动作不良;
6)比例阀故障;
7)滤水杯漏气;
8)控制管路泄漏。
10、空、重车切换频繁
1)管路泄露;
2)压差设置太小;
3)空气消耗量不稳定。
11、停机时油雾从进口空气过滤器冒出
1)进气阀泄漏;
2)重车停机;
3)三向电磁阀动作不良;
4)电气线路错误;
5)压力维持阀泄漏;
6)泄放阀未泄放。
12、风扇电机过载
1)风扇变形;
2)风扇电机故障;
3)风扇电机热继电器故障(老化);
4)接线松动;
5)冷却器堵塞;
6)排风阻力大。
3.故障的判断与排除方法
1、检查空压机滤清器,如果有损坏、缺陷或不干净的空气滤芯,及时更换损坏部件;检查空压机进气管是否有扭结或变形,保证进气管道具有最低要求的内圈直径(建议15.9毫米以上)。
2、检查回油管是否有过多的弯曲、扭结及障碍。建议最小回油管内径为(12毫米)。回油管道必须一直从空压机下降到发动机曲轴箱内。
3、检查并测量空压机缸套、活塞环磨损及损坏情况及装配情况,磨损严重的应予更换。
4、针对空压机的空气冷却部分,要清除在散热片上累积的油污、烟灰或不干净物。发现损坏的零件要更换;检查损坏的散热片,发现损坏的零件要更换。
针对空压机的水冷却部分,要检查适当的冷却管道尺寸(建议管道的最小直径为9.5毫米),检查空压机的冷却剂流通情况,在发动机调节速度时候,最低允许的流量是每分钟5升。如果冷却剂流量缓慢,检查冷却管道和配件积累的锈、扭结和限制因素。
5、检查水温不能超过93℃。检查储气筒上的气阀,保证它们运行正常。建议车辆装备自动排气阀。并在储气筒前适当地配备使空气干燥的空气干燥装置。
6、车辆在刹车没有使用的情况下,泄露每分钟不能超过6.9千帕压力下降,在使用刹车情况下每分钟20.7千帕。如果泄露过多,检查系统漏气并修理。检查卸荷系统是否工作并修复。
7、测试发动机曲轴箱压力是否过高,更换或修理曲柄轴箱的通风设备。油尺的松动或部分抬起表明曲轴箱的压力有问题。
8、检查发动机润滑压力(空压机进油口处),并与额定压力相比较。
9、更换合格润滑油。


